位置:首页 - 今日头条

(1294 次阅读)
《中华人民共和国职业教育法(修订草案)》全文来了!
(发表日期:2021-06-21)



67日,《中华人民共和国职业教育法(修订草案)》初次提请全国人大常委会第二十九次会议审议。

《修订草案》着力解决职业教育领域的突出问题,为进一步深化职业教育改革提供法律基础。

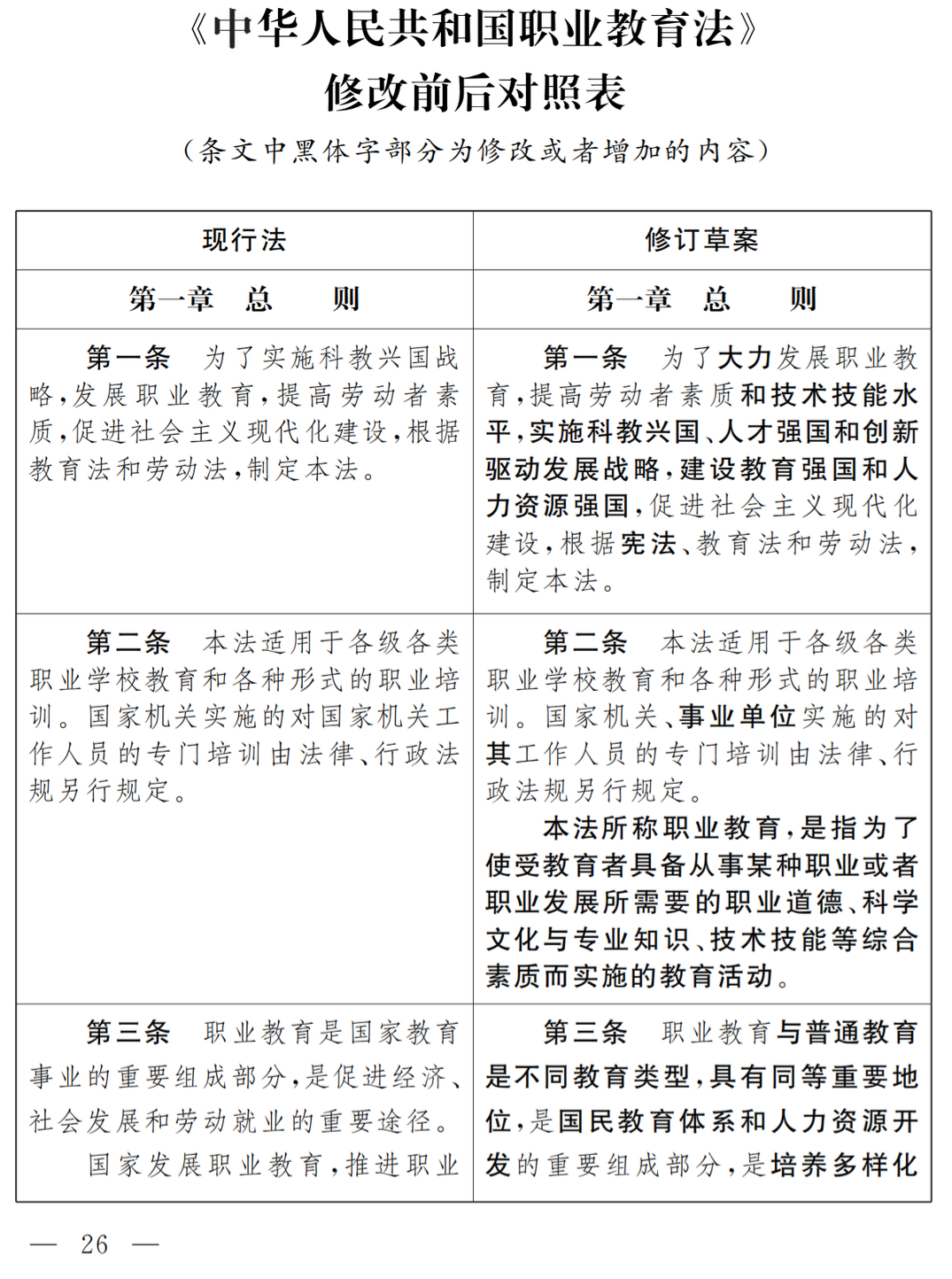
《修订草案》共858新增318,主要从6个方面对现行法律进行修改完善,包括:加强党对职业教育的领导,完善职业教育管理体制,完善职业教育体系,推动多元办学,提升职业教育质量和水平,加强对职业教育的支持和保障。

01加强党对职业教育的领导

实施职业教育必须坚持中国共产党的领导,坚持社会主义办学方向;公办职业学校实行中国共产党职业学校基层组织领导的校长负责制,民办职业学校依法健全决策机制,强化学校的中国共产党基层组织政治功能,保证其在学校重大事项决策、监督、执行各环节有效发挥作用。

02完善职业教育管理体制

职业教育实行分级管理、地方为主、政府统筹、行业指导、社会参与的管理体制;国务院教育行政部门负责职业教育工作的统筹规划、综合协调、宏观管理,国务院有关部门在职责范围内分别负责有关的职业教育工作;省级人民政府应当加强对本行政区域内职业教育工作的领导、统筹协调和督导评估。

03完善职业教育体系

职业教育是指为了使受教育者具备从事某种职业或者职业发展所需要的职业道德、科学文化与专业知识、技术技能等综合素质而实施的教育活动。

职业教育与普通教育是不同教育类型,具有同等重要地位;实施职业教育以促进就业为导向,坚持产教融合、校企合作、工学结合、知行合一。

国家建立健全职业学校教育和职业培训并重,职业教育与普通教育相互融通,初级、中级、高级职业教育有效贯通的现代职业教育体系;推进职业教育国家学分银行建设,促进各级各类学校教育与职业培训以及其他职业教育学习成果认定、积累和转换,建立完善国家资历框架,使职业教育与普通教育的学习成果融通、互认。

04推动多元办学

国家根据产业布局和行业发展需要,支持高水平职业学校、专业建设;县级人民政府根据县域经济社会发展需要设立职业教育中心学校;政府行业主管部门、行业组织可以参与制定本行业职业教育相关标准,开展人才需求预测、职业生涯发展研究。

鼓励有条件的企业根据自身生产经营需求,利用资本、技术等要素,单独举办或者联合举办职业学校、职业培训机构;企业按照国家有关规定实行培训上岗制度。
地方各级人民政府可以采取购买服务等措施对民办职业学校和职业培训机构予以扶持;依法支持社会力量参与联合办学,举办股份制、混合所有制职业学校、职业培训机构。

05提升职业教育质量和水平

职业学校依法办学、依据章程自主管理,可以根据产业需求,依法自主设置专业,制定人才培养方案,选用或者编写专业课程教材,设置教学过程和学习制度;国家建立符合职业教育特点的考试招生制度。

国家推行学徒制度,鼓励企业与职业学校、职业培训机构合作进行学徒培训;对深度参与产教融合、校企合作,在提升技术技能人才培养质量、促进就业中发挥重要主体作用的企业,按照国家有关规定予以奖励、支持;鼓励职业学校在招生就业、培养方案制定、师资队伍建设等方面与相关行业组织、企业、事业单位等建立合作机制。
职业学校、职业培训机构应当建立健全教育质量的评价制度,吸纳行业组织、企业参与评价,职业教育质量评价应当突出就业导向。

06加强对职业教育的支持和保障

国家健全完善符合职业教育特点和发展要求的职业学校教师岗位设置和职务(职称)评聘制度,建立职业教育教师培养培训体系,制定职业学校教职工配备基本标准;职业学校的专业课教师、实习指导教师应当具有一定年限相应工作经历或者实践经验,达到相应技术技能水平;鼓励职业学校聘请技能大师、非物质文化遗产传承人等高技能人才专职或兼职担任专业教师。

各级人民政府应当建立与职业教育办学规模、培养成本和办学质量等相适应的财政投入制度,加强预算绩效管理,提高资金使用效益。
国家采取措施,提高技术技能人才的社会地位和待遇,对在职业教育工作中作出显著成绩的单位和个人给予奖励,并把每年5月第2周确定为职业教育活动周。

《中华人民共和国职业教育法(修订草案)》已在中国人大网公布,社会公众可以登录中国人大网(www.npc.gov.cn)提出意见。现行《中华人民共和国职业教育法》于1996年公布实施。修改前后对比如下:

(来源:中国人大网 

上一篇 - 下一篇